打造更智能的照明产品:海川半导体LED驱动芯片选型与应用全解析
在现代便携照明产品开发中,驱动芯片如同“智慧大脑”,其性能直接决定了产品的市场竞争力与用户体验。深耕该领域的海川半导体(HICHON),以其完整的解决方案和稳定的产品性能,为行业提供了多样化的芯片选择。本文将基于海川半导体系列芯片的技术规格,为您梳理不同应用场景下的精准选型方案,并提供具有实操价值的设计指导。
一、海川半导体核心芯片参数对比
为帮助您快速建立产品选型框架,下表整理了海川半导体主流LED驱动芯片的关键技术参数:
| 特性对比 | QK1201 | QK1209 | QK1210系列 | QK1301系列 |
|---|---|---|---|---|
| 控制方式 | 触摸控制 | 按键控制 | 按键控制 | 按键控制 |
| 典型充电电流 | 500mA | 1000mA | 1000mA | 500mA |
| 输出/保护能力 | 短路保护2.5A | Rdson 150mΩ | 最大输出1.8A | Rdson 180mΩ |
| 封装形式 | ESOP-8 | ESOP-8 | ESOP-8 | SOT23-6 |
| 核心特性 | 触摸灵敏度可调 LED短路保护 |
4种可配置调光模式 支持SOS/爆闪 |
自动降电流功能 多模式选择 |
超小封装 静态功耗<10μA |
| 充电电压精度 | ±1% | ±1% | ±1.5% | ±1.5% |
| 待机电流 | <20μA | 10-50μA | <10μA | <10μA |
注:以上参数均来源于海川半导体官方规格书,具体以最新版本为准。
二、应用场景与海川方案深度解析
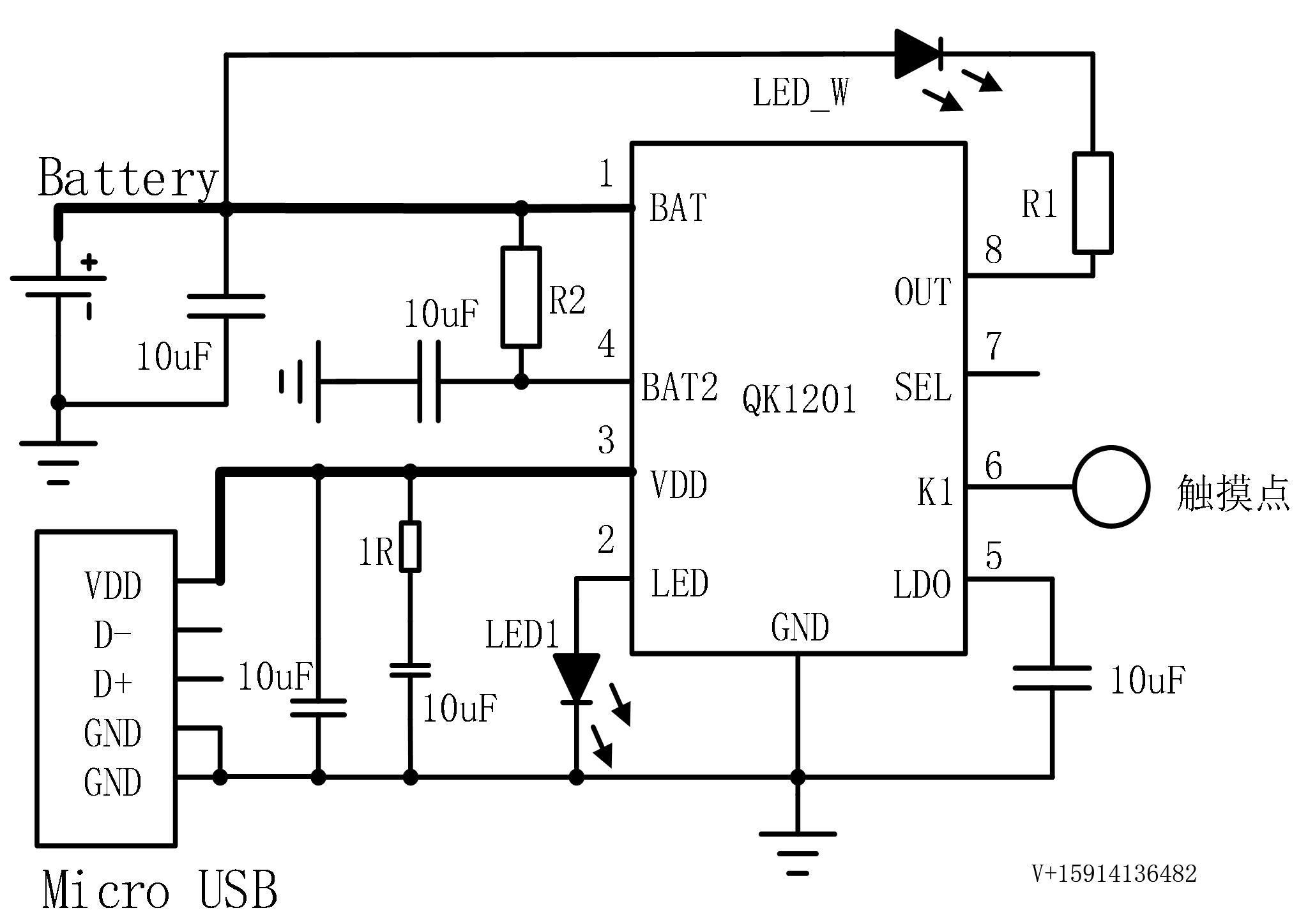
场景一:优雅触控的智能台灯/美妆镜
海川推荐方案:QK1201
这类产品追求无物理按键的简约设计,需要流畅的触控体验和人性化的灯光调节。海川半导体的QK1201芯片凭借其高集成度的触摸解决方案,成为此类应用的理想选择。
方案实施要点:
触摸灵敏度设计
触摸检测时间:54ms至5秒(长按超过5秒自动关闭,具备防呆功能)
灵敏度调整:根据海川规格书,通过在触摸引脚K1上并联1-50pF电容可灵活调节灵敏度,轻松适配不同材质的面板与外壳。
调光模式设置
SEL引脚悬空:亮度按25%→50%→100%→关闭循环
SEL引脚接地:亮度按100%→50%→25%→关闭循环
调光频率固定为30kHz,有效实现无频闪的舒适调光。
安全与指示
芯片内置2.5A LED输出短路保护,提升了系统的安全性。
指示灯逻辑清晰:充电中闪烁,充满常亮,电池低压时主动提示,体现了海川芯片对用户体验的细致考量。
海川(HICHOH)QK1201典型应用电路图▲
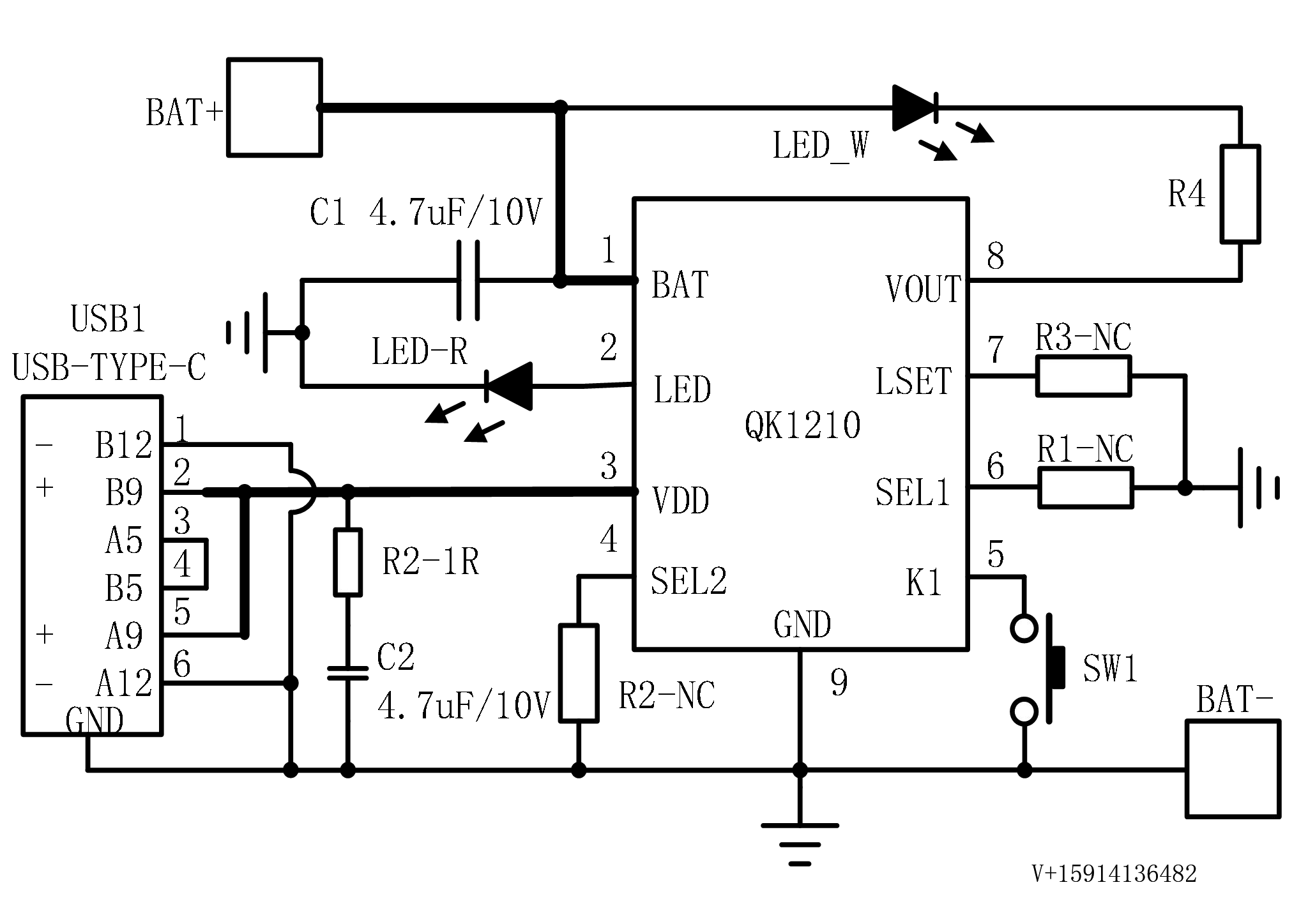
场景二:多功能户外强光手电筒/应急灯
海川推荐方案:QK1209 或 QK1210B
户外照明设备对亮度、可靠性及功能多样性要求严苛。海川半导体为此提供了两款侧重点不同的高性能方案。
方案选择指南:
选择QK1209:若产品需要专业的SOS国际求救信号模式。其通过SEL引脚配置,可提供包含SOS的六段调光循环,功能全面。
选择QK1210B:若更关注大功率驱动与智能温控。该方案不仅提供包含爆闪和SOS的六段调光,其独特的LSET引脚更可启用“自动降电流”功能。在100%亮度档位持续工作2分钟后,电流自动降至45%,这是海川半导体针对长时间高亮工作散热问题的有效创新解决方案。
关键设计建议:
散热设计:必须确保芯片的散热焊盘与PCB大面积接地铜箔良好焊接,这是保障海川芯片在大电流下稳定运行的基础。
电流路径:电池(BAT)、输出(VOUT)和地(GND)的走线应足够宽,或使用多个过孔并联以减小阻抗。
模式固化:通过PCB设计将SEL等引脚电平固定,可锁定所需工作模式,保证产品功能一致性。
海川(HICHOH)QK1209典型应用电路图▲
海川(HICHOH)QK1210 典型应用电路图▲
场景三:极致小巧的便携照明产品
海川推荐方案:QK1301系列
对于钥匙灯、迷你头灯等空间和成本极度敏感的产品,海川半导体的QK1301系列凭借其SOT23-6超小封装和<10μA的超低静态功耗,提供了极具竞争力的解决方案。
系列细分选择:
QK1301A:基础四段调光(含爆闪)
QK1301B:功能全面的六段调光(含SOS)
QK1301C:平缓四段调光(无爆闪)
QK1301D:升序调光模式
该系列芯片在极小体积内集成了完整的充电管理、电池保护和多段调光功能,外围电路极其简洁,非常有利于实现产品的小型化与成本优化,充分展现了海川半导体在高集成度芯片设计上的能力。
海川(HICHOH)QK1301典型应用电路图▲三、通用设计验证与海川芯片性能确认
为确保基于海川半导体芯片的产品稳定可靠,建议进行以下关键验证:
充电特性验证:完整测试从涓流、恒流到恒压的充电全过程,确认其符合海川规格书描述,充电电压精度达到标称值。
保护功能测试:重点验证欠压保护(截止电压约2.5V-2.6V)、过温保护(约130℃起始)及防反接功能是否有效,这是海川芯片可靠性的重要体现。
控制逻辑确认:严格测试触摸/按键响应、模式切换、长按防呆等功能,确保交互体验符合设计预期。
温升与可靠性:进行长时间满载老化测试,评估系统散热设计。对于QK1210系列,可验证其自动降电流功能对温升控制的实际效果。
四、实用设计建议总结
优选物料:电源旁路电容建议采用X5R或X7R材质,并尽量靠近海川芯片的引脚布局,以确保性能稳定。
重视散热:无论封装大小,都应重视芯片散热焊盘的设计,确保其与PCB的良好热连接。
善用特性:充分利用海川芯片提供的如灵敏度调节(QK1201)、模式配置(QK1209/QK1210)、自动降电流(QK1210)等特色功能,打造产品差异化优势。
电池匹配:根据芯片的充电和输出电流能力,选择放电性能匹配的锂电池,确保整体性能与安全。
结语
在便携照明产品日趋同质化的市场中,一颗性能卓越、稳定可靠的驱动芯片是构建产品核心竞争力的关键。海川半导体(HICHON)通过其QK系列芯片,为从家用触控台灯到专业户外照明,再到极致便携设备的全场景应用,提供了精准且高效的解决方案。
成功的产品始于精心的芯片选型与严谨的电路设计。我们建议开发者在项目初期,可结合本文指南与海川半导体官方的最新规格书及技术支持,进行充分的可行性评估与原型验证,从而将先进的技术方案转化为受市场欢迎的成功产品。
本文 zblog模板 原创,转载保留链接!网址:https://www.wbaas.cn/fengrong/1233.html
1.本站遵循行业规范,任何转载的稿件都会明确标注作者和来源;2.本站的原创文章,请转载时务必注明文章作者和来源,不尊重原创的行为我们将追究责任;3.作者投稿可能会经我们编辑修改或补充。
